
行政院副院長鄭麗君(中)、行政院經貿談判辦公室總談判代表楊珍妮(左)、駐美代表俞大㵢(右)15日於駐美代表處舉行台美關稅貿易談判新聞說明會。(中央社記者鍾佑貞華盛頓攝)
(中央社記者侯姿瑩華盛頓15日專電)台美關稅談判15日結束總結會議,率團赴美談判的行政院副院長鄭麗君晚間在華府表示,雙方已簽署投資合作備忘錄,台灣獲得美方給予兩大最優惠待遇;預計未來數週後,將再與美國貿易代表署簽署對等貿易協定。
鄭麗君、行政院經貿談判辦公室總談判代表楊珍妮所率領的台灣談判團隊,15日稍早與美國商務部長盧特尼克(Howard Lutnick)、美國貿易代表葛里爾(Jamieson Greer)率領的美方談判團隊進行總結會議後,並共同見證駐美國台北經濟文化代表處、美國在台協會(AIT)於美國商務部簽署投資合作備忘錄(MOU)。
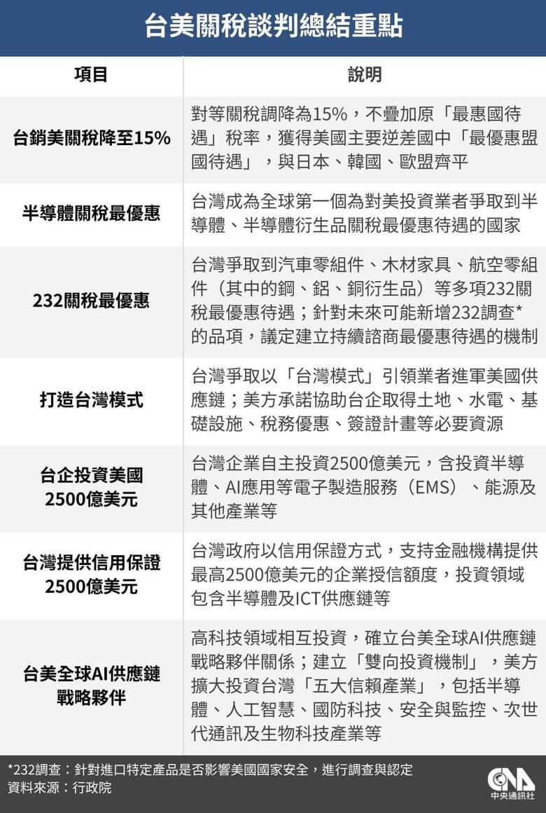
鄭麗君、楊珍妮等人晚間在台灣駐美代表處召開記者會說明相關內容。鄭麗君表示,台美談判歷經9個月,15日進行總結會議,台灣取得美方給予兩個最優惠待遇,包括對等關稅降至15%且不疊加,是美國主要貿易逆差國中的最低稅率,並與日、韓、歐盟齊平。
另外,鄭麗君說,有關232條款的磋商,台灣是針對美方尚未公布的半導體關稅稅率,預先進行磋商,而美方承諾,未來制定232半導體及其衍生品相關關稅,將給予台灣最優惠待遇。
川普政府本週稍早公布第一階段的232關稅,針對部分先進的運算晶片,包括輝達(NVIDIA)及超微(AMD)的晶片,開徵25%關稅,未來可能還會針對半導體及其衍生產品進口課徵更廣泛關稅,並同步推出一項關稅抵消計畫,以激勵美國國內製造。
鄭麗君表示,由於台美已完成談判,台灣是全球第一個獲美方承諾,不論未來第二階段半導體及其衍生品關稅為何,都將獲得最優惠待遇。
有關232條款的優惠,美國商務部指出,未來將獎勵在美投資的台灣半導體業者。業者於核准建廠期間,可能獲准豁免相關關稅進口計劃產能2.5倍的產品,超過限額的進口量將適用232條款關稅的較低優惠稅率;完成建廠計畫業者仍可獲准免繳232條款稅,免稅進口量為新產能的1.5倍。
鄭麗君表示,台灣向美方成功爭取,配額外仍享有15%的優惠關稅。但未來若公布半導體關稅低於15%,將取其低者適用台灣。
美國的232關稅調查持續進行,她說,台美雙方未來將持續逐項談判協商。整體而言,台灣是全球第一個針對美國未來可能課徵232相關關稅,取得相對完整及最優惠待遇,顯示美國看待台灣是重要的半導體戰略夥伴。
另一方面,鄭麗君表示,台美在投資合作方面的討論以供應鏈為主。經過磋商,台美將以「台灣模式」進行合作,在台灣業者自主投資規劃下,台灣同意以2類性質不同的資本承諾投資美國,一為台灣企業自主投資2500億美元,包含投資半導體、AI應用等電子製造服務(EMS)、能源及其他產業等。
第2類則為台灣政府以信用保證方式支持金融機構提供最高2500億美元的企業授信額度,投資領域包含半導體及ICT供應鏈等。
鄭麗君說,與日韓不同,第2類的資本承諾並非由台灣政府直接出資。她並澄清,MOU載明這類投資的「上限」是2500億美元,與美國商務部稍早發出的事實清單文字有所出入。
根據商務部發出的事實清單,台灣將提供「至少」2500億美元的信用保證。
此外,鄭麗君透露,繼15日和美方簽署台美投資合作MOU,預計數週後,將再和美國貿易代表署簽署台美對等貿易協定,內容包括過去磋商關稅、非關稅壁壘、貿易便捷化、經濟安全、勞動保障、環境保護及商業機會。
她還說,台灣在談判中向美方提出爭取超過1000項對等關稅能豁免,等完成簽署台美對等貿易協定,會再向外界說明成果。

台美關稅談判總結重點一覽。(中央社製圖)
