
台美關稅談判總結重點一覽。(中央社製圖)
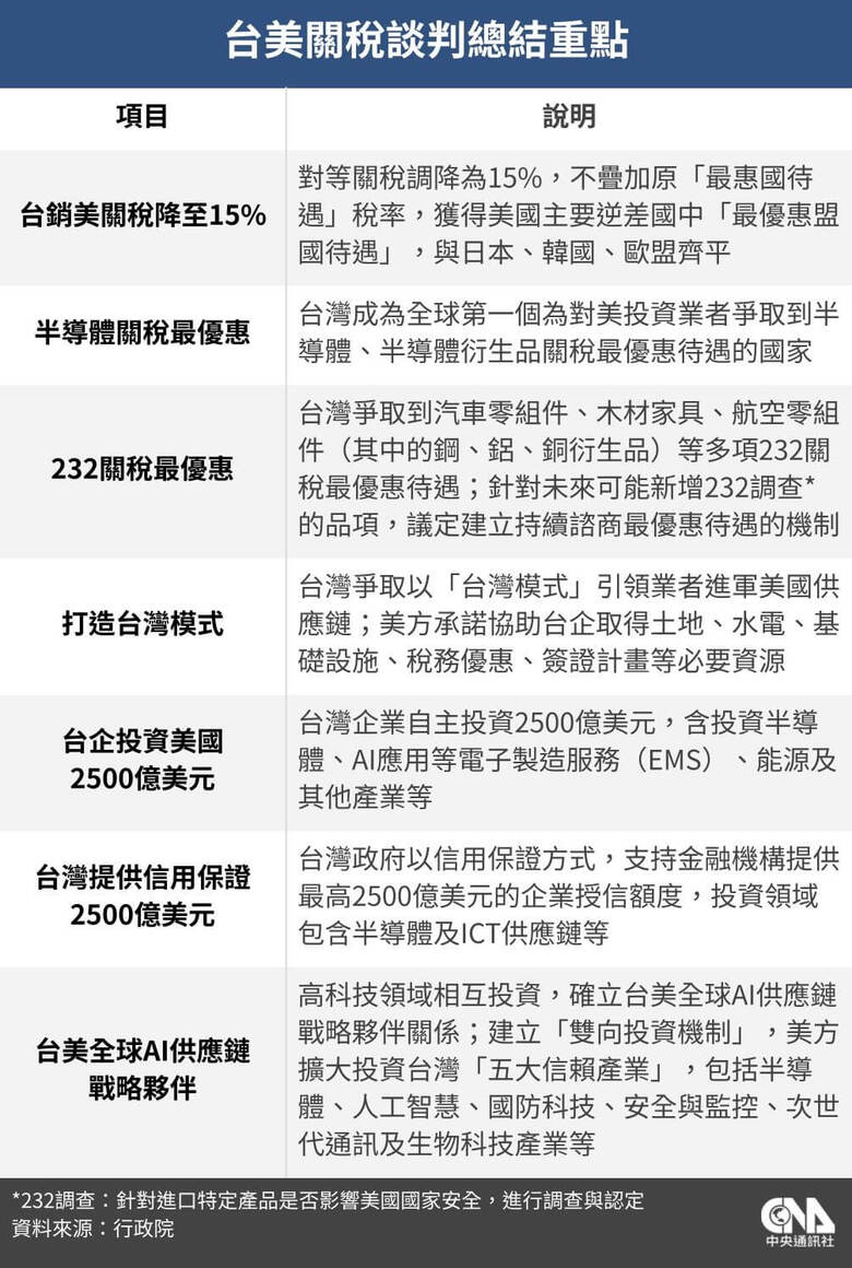
(中央社台北16日電)台美關稅談判16日達成協議,台灣對等關稅調降為15%且不疊加MFN,也是全球首個取得美232條款關稅優惠國家,雙方並將擴大供應鏈投資合作,包括台灣企業將自主投資2500億美元。
在台灣名列對美第6大逆差國的艱困談判條件下,學界與產業界多正面看待這次台美貿易協議內容,究竟是否會有產業鏈外移實質掏空台灣疑慮,還是苦撐多時的傳統產業因這次談判代表順利爭取到15%關稅且不疊加待遇而否極泰來?以下是行政院副院長鄭麗君與政委楊珍妮在美國公開記者會說明重點摘要。
根據這次談妥內容,美國商務部長盧特尼克指川普目標是將台灣半導體產能40%轉移至美,是否會有產業鏈外移實質掏空台灣疑慮?
行政院副院長鄭麗君表示,近年半導體業者在國外投資布局,半導體總產值持續成長,2023年總產值新台幣4.3兆元、2024年增至5.3兆元、去年達6.5兆元,台灣高科技產業已成國際級產業,會基於客戶、市場、產業壯大戰略目標進行國際布局。
她指出,按照台灣理解,40%是美國本土晶片自給率的國安目標,台灣作為高科技夥伴參與其中,與美國共同振興AI產業發展,對台灣而言,更重要的是支持高科技產業在國際的擴大與延伸。台灣是以「台灣模式」與美國磋商供應鏈合作,並非產業外移。
台灣以「台灣模式」與美磋商達成直接投資2500億美元共識,政府亦將提供等額2500億美元的信用擔保,這與日韓承諾投資方式有何不同?
鄭麗君表示,台美將以「台灣模式」進行投資合作,在台灣業者自主投資規劃下,台灣同意以2類性質不同的資本承諾投資美國,一為台灣企業自主投資2500億美元,包含投資半導體、AI應用等電子製造服務(EMS)、能源及其他產業等。
第2類則為台灣政府以信用保證方式支持金融機構提供最高2500億美元的企業授信額度,投資領域包含半導體及ICT供應鏈等,且與日韓不同,第2類資本承諾並非由台灣政府直接出資。
換言之,本次對美投資方案採用「台灣模式」,政府依循「根留台灣、布局全球」總體戰略目標,根據台灣產業優勢與經濟發展需求,產業投資的部份由各企業基於國際布局自主規劃,貼近客戶結合市場。台灣政府則透過信用保證機制,支持金融機構為企業赴美提供金融支持。
反觀日韓模式,日本承諾向美國投資5500億美元,投資標的將由美國政府的「投資委員會」推薦,再由美國總統決定,且美國將與日本平分投資項目產生的利潤;南韓協議則是對美投資3500億美元,其中1500億用於協助美國造船產業,協議規定美國挑選投資項目,本金與利息回收前收益由兩國對分,之後90%歸美國,若韓國企業無故降低投資速度或拒絕特定項目,將面臨關稅懲罰。
台灣是全球第一個針對美國未來可能課徵232條款相關關稅,取得相對完整及最優惠待遇,細節為何?
鄭麗君表示,近期美國公布第一波232半導體關稅,對部分晶片課徵25%關稅,而談判中觸及的半導體及半導體衍生品屬於第二波「未來式」的關稅。雙方談的是,若美國未來制定232半導體及其衍生品相關關稅,將提供赴美投資企業享有2.5倍產能零關稅的配額,以及配額外15%的優惠關稅;倘若屆時半導體關稅稅率低於15%,也將會從其低。
美國商務部長盧特尼克表示,只要台灣半導體廠承諾在美國設廠,在建廠期間就可以免關稅進口半導體,他舉例,如果台灣半導體建設100萬片晶圓的產能,在施工期間就可以免關稅進口250萬片晶圓。
鄭麗君也說,台美對等貿易協議將為在美投資設廠企業提供原物料、設備、零組件等豁免,這亦屬未來式,代表著若美國制定232關稅,將提供這項優惠模式。
台美關稅談判結果對半導體以外的產業有何影響?
鄭麗君說,與美方簽署協議後,會將完整協議文本送交國會,承諾會提出完整的影響評估,不過整體來看,此次磋商當中,台灣爭取到對等的最惠待遇、232條款的最惠待遇,前者可以減緩去年4月曾經帶來的產業衝擊約8成,「基本上我們成功地把稅調降,而且是逆差國中的最低稅率」,與主要競爭國立足於相同的競爭定位,因此相當程度減緩產業衝擊。

美國對主要逆差國關稅一覽。(中央社製圖)
台美貿易協議是否包括進口美製車關稅稅率調降等開放市場議題?
鄭麗君表示,市場開放部分,將在數週後與美國貿易代表署簽署台美對等貿易協議,當中就關稅、非關稅貿易障礙等項目也有一定共識,強調面對美國對市場開放的期待,台灣會以糧食安全、國民安全等原則磋商,屆時將完整向外界報告。
台美對等貿易協議與過去「台美21世紀貿易倡議」有何差別?
行政院政務委員楊珍妮解釋,台美21世紀貿易倡議第一階段聚焦法規健全面向,包括制定前要公布、讓民眾表達意見等,將納入台美對等貿易協議,同時也將擴及農業、勞動、環境保護等相關議題。這次對等貿易談判的範圍,除了關稅、非關稅,還有周全國內法治健全環境、數位貿易、經濟安全,甚至擴大到商業機會等,比台美21世紀貿易倡議範圍更廣。

台美貿易協議談判大事記。(中央社製圖)
