
「海馬士多管火箭系統」射擊操演去年5月在屏東九鵬基地登場。(中央社檔案照片)
(中央社台北21日電)立法院外交及國防委員會20日舉行秘密會議,邀國防部長顧立雄報告軍購特別條例執行規劃。國防部21日公開機密專報書面報告無涉密內容,揭露強弓飛彈、自殺無人艇、機動阻絕器材、軍備產能新擴建等透過特別預算所委製、商購案項的細節。
顧立雄20日赴立法院外交及國防委員會對朝野立委進行機密專報,會後受訪表示將會公開可以予以揭露的部分,國防部21日公開20日「強化防衛韌性及不對稱戰力計畫採購特別條例執行規劃」專案報告書面資料內容,部分涉密內容以塗黑處理。
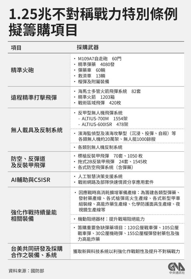
國防部報告指出,軍購特別預算將透過軍購、商購及委製等方式獲得裝備,規劃以8年為期,預算規模新台幣1.25兆元為上限,籌購7大類裝備、系統。
國防部表示,第1類精準火砲的金額約810億元,軍購M109A7自走砲60門等;第2類遠程精準打擊飛彈的金額約1600億元,軍購海馬士多管火箭系統82套、戰術區域飛彈420枚等,未來也將淘汰老舊火砲。
報告指出,第3類為無人載具及其反制系統,金額約3350億元,委製中科院採購銳鳶二型無人機32架,委製軍備局整合採購濱海監偵型無人機1446架,商購垂直起降智慧型無人機280架,委製軍備局整合採購濱海攻擊型無人機20萬8200架,對美軍購反甲型無人機飛彈系統,ALTIUS-600ISR 478架、ALTIUS-700M 1554架。
報告提到軟硬殺混合無人機反制系統,但採購方式和項目均涉密遭塗黑,人攜式無人機反制系統以商購方式採購635套,自殺無人艇委製軍備局整合採購1320艘。
報告說明,第4類為防空、反彈道及反裝甲飛彈,金額約5500億元,第1項、第2項均涉密遭全塗黑,第3項為強弓中層反戰術彈道飛彈系統,規劃委製中科院採購2套系統、飛彈128枚,以及對美軍購標槍反裝甲飛彈70套,飛彈1050枚,對美軍購拖式2B反裝甲飛彈24套,飛彈1545枚,第6項飛彈採購項目因涉密,內容全部塗黑。
報告說明,第5類為AI輔助與C5ISR系統,金額約100億元,採購項目第1項為人工智慧輔助決策系統,但採購方式和項目全部涉密塗黑,第2項為台灣戰術網路(TTN)及部隊覺知應用套件(TAK),規劃採商購TTN及TAK兩類平板及手機等10項12萬191件。
報告提到,第6類為強化作戰持續量能相關裝備,金額約500億元,第1項為軍備產能新擴建,以商購方式建置多項彈藥、軍用電池、甲車組裝等生產線,第2項為通用彈藥籌購,採國外商購方式籌獲120公厘戰車彈、105公厘戰車彈、30公厘機砲彈等,第3項為機動阻絕器材,將採商購356套。
報告說明,第7類為台美共同研發及採購合作之裝備、系統,金額約640億元,相關項目和內容均涉密以塗黑處理。
國防部於報告結語說明,特別條例的籌購品項均在完備供售意願、輸出許可、產成排程與交運期程完成規劃,「投資國防就是投資和平」,國軍必須立即編製特別預算,籌獲規畫案項,完備應變能力,以維持台海和平。

(中央社製圖)
