
圖為高雄港區碼頭貨櫃堆放情形。(中央社檔案照片)
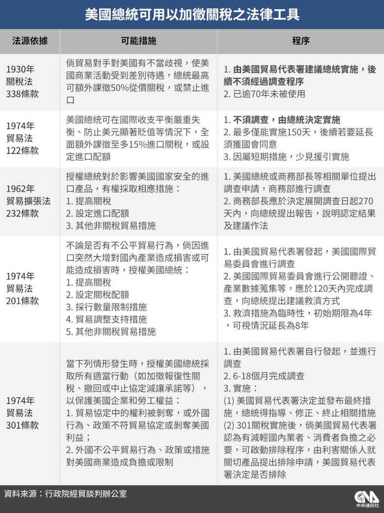
(中央社台北22日電)美國總統川普宣布調高全球關稅至15%,中經院院長連賢明分析,後續美方勢必更頻繁動用如301條款、232條款等既有機制,逐步「補回」原有的差異化關稅架構。目前台灣對美國貿易順差接近1600億美元,為美國第4大貿易逆差國,台灣應為下一輪可能到來的301條款調查預作準備。
連賢明說,許多人對這次台美對等關稅不滿意,就再等一下301條款,「測試一下川老大的耐心,到時候說不定會有不一樣的驚奇。」
美國最高法院認定川普去年實施廣泛的全球性關稅無效後,川普隨即於20日援引122條款對全球各國徵收10%進口關稅,甚至緊接在21日發文宣布,將提高全球關稅至15%,引發震撼。
連賢明北22日在臉書發文表示,川普原先藉由IEEPA(國際緊急經濟權力法)推動對等關稅,但相關措施自實施以來即遭學界與智庫質疑適法性,最終在美國最高法院裁決後受到限制,使行政部門必須尋找替代工具以避免關稅體系「歸零」。
連賢明分析,對美方而言,關稅除具經貿功能,也被視為談判與地緣政治工具,一旦失去原有授權,美國將難再以關稅直接施壓貿易夥伴,「像警告印度購買俄羅斯原油要加關稅,這些警告都失效了。」
連賢明進一步說明,過去對等關稅體系大致遵循3項邏輯,包括避免任何國家享有零關稅以防洗產地、對中國維持較高稅率,以及依與美國的戰略關係調整稅負高低,如今若要在法律限制下維持對等關稅的類似效果,川普只能改以既有貿易法條逐一啟動調查,形成較為繁複但仍具政策目的的「替代路徑」。
連賢明說明,美方這次改採的「122條款」在歷史上幾乎未被動用,其原始立法目的是因應國際收支出現重大失衡或外匯存底不足等極端情況,允許總統以臨時性提高關稅方式抑制進口、緩解外匯壓力,因此條文設有「非歧視」原則,理論上不得針對個別國家課徵差別稅率。
連賢明認為,這項法源與川普政府當前以縮減貿易逆差為主的政策目標並不完全一致,但其制度設計的優點,在於行政部門可不經聽證與調查即宣布實施,措施最長可維持150天,之後才需國會同意,因此現在成為川普政府用以迅速「填補關稅空窗」的權宜工具。
針對外界曾質疑台灣談判時機過早,認為應等美國大法官作出判決後再談,連賢明強調,「好的協議比好的時機更重要」,台灣在整體談判中的主控權有限,美方對半導體課稅政策頻繁變動,加上台美協議還須考量中美互動,若拖延簽約,還有可能因4月習近平和川普會晤而增加政治變數,不利協議達成。
此外,他也表示,在美國法律爭議下,日韓也表示不考慮重談關稅協議,因各國普遍認為川普政府不會完全遵守法律規定,若重談反而可能面臨額外壓力或報復性措施。

(中央社製圖)
