
圖為美國和中華民國國旗。(中央社檔案照片)
(中央社台北21日電)美國最高法院裁定,總統川普去年實施廣泛的全球性關稅無效,不過川普隨即簽署公告,將對全球徵收10%進口關稅。知情官員說,政院隨即召開內部會議討論接下來的變局與應對,並定案核心目標,就是要確保目前取得的相對優勢以及232最惠國待遇成果,並且應對301調查。
美國最高法院裁定總統川普去年實施廣泛的全球性關稅無效後,川普隨後簽署一項公告,援引另外的法條對全球各國徵收10%進口關稅,自美東時間2月24日凌晨起生效,為期150天。美國關稅政策急轉彎,牽動國際政經局勢變化。
知情官員21日說,美國高院判決出爐,再加上川普出招122條款,行政團隊隨即啟動應變分析,包括駐外單位搜集美方文件、122條款內容,美方公布的聲明及高院判決文件等。
知情官員表示,經貿辦連夜分析之外,副院長鄭麗君帶領的台美經貿小組也就相關情事進行盤整,政院隨即召開內部會議討論接下來的變局與應對,並定案核心目標,就是要確保目前取得的相對優勢以及232最惠國待遇成果,並且應對301調查。
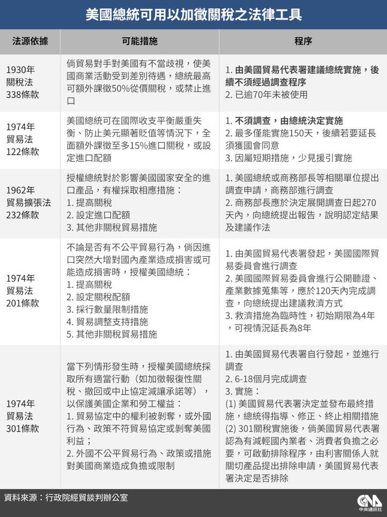
知情官員說,其實美國高院審議期間,談判團隊就曾分析,川普政府還有五大手段,除了正在進行的232條款調查之外,還有台灣人耳熟能詳的301條款,此外還有201條款、338條款,再來就是21日川普宣布的122條款。
他說,122條款雖然只能生效150天,但真正的大殺器232條款美國早就開始使用,2018年川普就開始對鋼鋁徵收232關稅,去年甚至提高到50%,此外台灣也曾經因為盜版、軟體盜用等問題被列入301條款,80年代甚至因為嚴重逆差,被美國祭出特別301條款,台灣因此調整金融政策,並建立智慧財產法。

(中央社製圖)
