
立法院院會6日將行政院版國防特別條例草案付委,總統賴清德(右2)表示,盼審查能依據專業與國家需要進行,也特別希望立法院不分朝野都能展現對國軍的支持,以及對國家安全的維護不打折。(中央社記者趙敏雅攝)
(中央社新竹6日電)立法院院會今天預計將行政院版國防特別條例草案付委審查,總統賴清德表示,盼審查能依據專業與國家需要進行,也特別希望立法院不分朝野都能展現對國軍的支持,以及對國家安全的維護不打折。
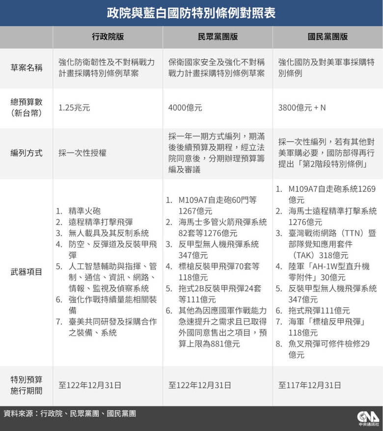
行政院版「強化防衛韌性及不對稱戰力計畫採購特別條例草案」將在今天立法院院會付委,與民眾黨團版併案審查。國民黨團昨天確定黨版國防特別條例草案,預計也將一同付委。
賴總統上午出席高速量子運算國家戰略發布會會前受訪表示,行政院所提出的國防特別預算案終於在今天預計要交付委員會審查,他要感謝立法院長韓國瑜及立法院朝野黨團的支持,也希望後續的審查能夠根據專業與國家需要,特別是希望立法院不分朝野都能夠展現對國軍的支持,以及對國家安全維護不打折。
為強化自我防衛能力,行政院會去年11月27日通過預算規模8年1.25兆元「強化防衛韌性及不對稱戰力計畫採購特別條例」草案送立院審議,藍白多次封殺該案排入院會議程。
立法院2月24日開議,黨團協商結論指出,各黨團同意行政院版國防特別條例草案及尚未提出的相關特別條例草案,都列入3月6日院會報告事項中,並交外交及國防、財政兩委員會與民眾黨團版國防特別條例草案併案審查,均不提出復議。


立法院會6日處理報告事項,將行政院版國防特別條例草案及國民黨版國防特別條例草案,交立法院外交及國防、財政兩委員會,與民眾黨團版國防特別條例草案併案審查。在場朝野立委無人表示異議,會議主席、立法院長韓國瑜(圖)宣布照案通過。(中央社記者王飛華攝)
